
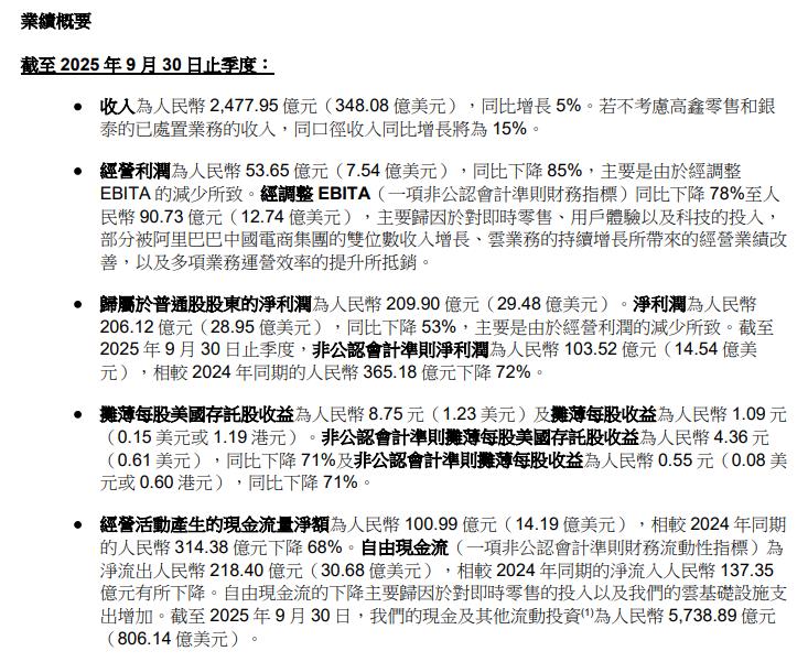
阿里巴巴集团发布2026财年第二季度财报,第二季度营收2477.95亿元,同比增长5%,预估2452亿元;第二季度调整后每ADS收益4.36元,预估6.34元;第二季度中国电商事业集团收入1325.8亿元;调整后净利润103.5亿元,预估168亿元。
注:阿里巴巴的2026财年Q2是自然年的2025年7月1日至9月30日。阿里巴巴的2026年财年是从自然年2025年4月1日至2026年的3月31日。
相关报道阿里巴巴:过去4个季度在AI+云基础设施的资本开支约1200亿元
阿里巴巴集团首席财务官徐宏表示,阿里巴巴的核心业务收入保持强劲增长,AI收入在云外部商业化收入占比提升,客户管理收入同比增长10%。阿里巴巴将利润及自由现金流投向未来布局,短期盈利能力预计将有所波动。过去4个季度,阿里巴巴在AI+云基础设施的资本开支约1200亿元人民币。
阿里巴巴:截至2025年9月30日止季度 云智能集团收入为398.24亿元
阿里巴巴11月25日公布截至2025年9月30日止六个月中期业绩,截至2025年9月30日止季度,云智能集团收入为398.24亿元。总收入及不计阿里巴巴并表业务同比增长分别加速至34%及29%。这一增长势头主要由公共云业务收入增长所驱动,其中包括AI相关产品采用量的提升。
阿里巴巴季度经营现金流同比下降68%
11月25日,阿里巴巴集团发布的2026财年第二季度财报显示,其本季度经营活动产生的现金流量净额为人民币100.99亿元,相较于2024年同期的人民币314.38亿元大幅下降68%。
财报指出,自由现金流的下降主要归因于集团对即时零售业务的持续投入,以及为支持业务发展而增加的云基础设施相关资本支出。
阿里国际电商业务实现盈利
11月25日,阿里巴巴集团发布的2026财年第二季度财报显示,阿里国际数字商业集团(AIDC)在本季度实现经调整EBITA盈利1.62亿元人民币,成功扭亏为盈。财报称主要由物流网络的优化和整体投入效率的提升共同驱动。本季度,AIDC收入同比增长10%,达到347.99亿元。

科元网配资提示:文章来自网络,不代表本站观点。